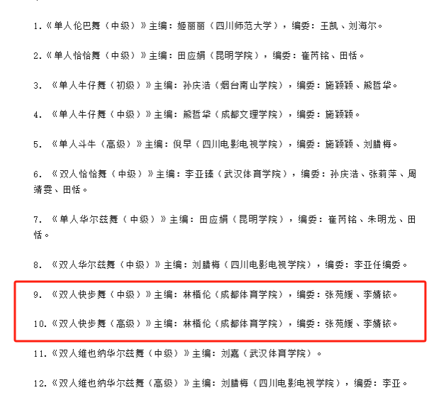
8月25日,“2025全国校园体育舞蹈(国标舞)教练员、裁判员培训班”在成都举办。开班仪式上,中国学生体育联合会大学体育舞蹈分会对在2024年度校园舞示范作品征集中表现突出的单位进行了表彰,艺术学院师生团队编创的两套校园舞作品(双人快步舞中级、双人快步舞高级)在众多参选作品中脱颖而出,荣获“创编贡献奖”。


本次校园舞示范作品征集活动自2024年启动以来,受到全国高校广泛关注和积极响应,经过专家组的严谨论证与专业评选,从思想性、艺术性、教育性及校园适应性等维度进行综合遴选,最终确定12个优秀作品入选“中国大学生体育舞蹈(国标舞)校园舞示范作品”。艺术学院报送的两套作品凭借其鲜明的风格、严谨的编排、深厚的专业底蕴以及突出的育人价值导向,成功入选并获颁创编贡献奖。


艺术学院始终坚持在学校“体艺并蓄”办学特色理念中深耕美育领域发展,并依托四川省社会科学体育与艺术普及基地,长期致力于体育舞蹈校园集体舞的教学创新与实践推广。学院国标舞教师团队充分发挥专业优势,紧密结合大学生身心特点和美育要求,积极参与校园集体舞的创编与推广工作,并积极践行2023版培养方案在学校美育任选课“校园集体舞”中持续推动校园集体舞与校园文化的深度融合。


供稿单位:艺术学院
撰稿人:张苑媛
通讯员:王梦翕
一审一校:曹乃凡
二审二校:方奇
三审三校:邱建钢